
于彬律师
广东华穗律师事务所
14401202310578042
13622838222
广东省广州市天河区冼村街道珠江新城珠江东路28号越秀金融大厦1701室
帮助信息网络犯罪活动罪(以下简称“帮信罪”)自2015年通过“刑法修正案(九)”正式确立之后,其司法适用经历过从休眠到井喷再到趋于稳定的发展过程。2015年到2019年之前,该罪基本处于一个休眠状态。2018年前,全国适用该罪名判决的案件不足百件。2019年,检察机关办理的帮信罪案件也不超500件。2020年后,帮信罪案件开始出现急剧增加的井喷状态,2021年,因帮信罪被起诉的人数高达12.93万人。2021年之后,该罪的适用进入一个相对稳定期,2022年起诉的人数是12.9万左右,2023年这个数字进一步上升到14.7万人。从这一发展趋势来看,2019至2020年是帮信罪由休眠转向井喷的一个重要拐点。根据中国司法大数据研究院公布的《涉信息网络犯罪特点和趋势(2017.1-2021.12)司法大数据专题报告》显示,2020年帮信罪案件数量较上一年度激增34倍,2021年再增17倍。帮信罪的井喷式发展与高位运行固然与我国近年来网络犯罪形势严峻有关,但更重要的是,这一趋势还与2019年10月最高人民法院和最高人民检察院颁布的《关于办理非法利用信息网络、帮助信息网络犯罪活动等刑事案件适用法律若干问题的解释》(以下简称“帮信罪解释”)以及之后相关会议纪要带来了帮信罪入罪门槛的降低存在密切关系。而由“帮信罪解释”所创设并在后续纪要中进一步扩展的帮信罪明知认定规则又是其中最为重要的推手之一。
尽管帮信罪明知认定规则扮演了如此重要的角色,但对于该规则的性质、构成、后果以及存在的缺陷在理论层面却一直是众说纷纭,争议不断。例如,“帮信罪解释”第11条是推定规则吗?一些研究将其视为推定规则,而另一些研究则认为其根本不是推定规则,而仅仅是一种推论。再如,“帮信罪解释”第11条与2020年《关于深入推进“断卡”行动有关问题的会议纪要》(以下简称“2020年纪要”)第4条的综合认定要求之间是什么关系?与2022年《关于“断卡”行动中有关法律适用问题的会议纪要》(简称“2022会议纪要”)第一条中罗列的明知事项又是什么关系?类似争议的存在表明帮信罪明知认定规则的内涵、性质、外延构成及其问题依然还有待进一步检讨。为此,本文主要从以下四个方面展开进一步的研究:首先,从动态的角度对帮信罪明知认定规则的演变过程做一个简要的梳理;其次,对帮信罪明知认定规则的两个关键问题也就是“帮信罪解释”第11条和“综合认定”的性质与关系等问题进行进一步的探讨;再次,对帮信罪明知认定规则的泛化风险及其根源从理论和实践两个层面进行反思;最后,从学理角度对帮信罪明知认定规则提出相应的优化路径。
一、帮信罪明知认定规则的演进梳理
帮信罪中明知认定规则并非固定不变的单一规则,而是随着社会形势与犯罪形势的变化而不断演变,因此需要从动态的角度对帮信罪明知认定规则进行一个整体的把握。2015年“刑法修正案(九)”确立帮信罪时规定:“明知他人利用信息网络实施犯罪,为其犯罪提供互联网接入、服务器托管、网络存储、通讯传输等技术支持,或者提供广告推广、支付结算等帮助,情节严重的”。要求帮信罪成立需要满足“明知他人利用信息网络实施犯罪”这一要件,对于不明知他人实施犯罪的,则不应定罪处罚。这一规定对控方在主观要件上提出了很高的要求:一方面要求主观状态上为“明知”,另一方面要求明知的内容是“他人利用信息网络实施犯罪”。这种主观要件上的高标准为帮信罪的定罪提出了很高的要求,也导致了帮信罪在司法适用上存在较大的困难。为此,最高人民法院、最高人民检察院等机关通过联合颁布司法解释等形式对该规则作了诸多的解释。
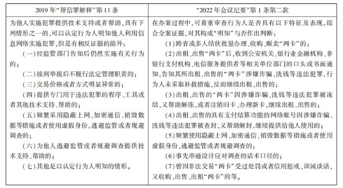
第一个阶段是明知推定规则确立的阶段。2019年最高人民法院和最高人民检察院联合颁布的“帮信罪解释”第11条对明知要件进行较为具体的解释。即:为他人实施犯罪提供技术支持或者帮助,具有下列情形之一的,可以认定行为人明知他人利用信息网络实施犯罪,但是有相反证据的除外:(一)经监管部门告知后仍然实施有关行为的;(二)接到举报后不履行法定管理职责的;(三)交易价格或者方式明显异常的;(四)提供专门用于违法犯罪的程序、工具或者其他技术支持、帮助的;(五)频繁采用隐蔽上网、加密通信、销毁数据等措施或者使用虚假身份,逃避监管或者规避调查的;(六)为他人逃避监管或者规避调查提供技术支持、帮助的;(七)其他足以认定行为人明知的情形。
第11条大致包括四个部分:第一,将明知具象化为第(一)至第(六)六种非常具体的情形,这六种情形都是客观表现,从证明角度来说使得办案机关的证明难度大大降低;第二,规定了第(七)“其他足以认定行为人明知的情形”这样一个兜底条款,与第(一)至(六)所罗列的客观情形相比,第(七)的兜底条款缺乏明确性,为该条款的后续扩展埋下了伏笔;第三,规定了客观表现与主观明知之间的连接,也就是六种客观表现证明之后就“可以认定行为人明知他人利用信息网络实施犯罪”;第四,该条款设定了反证的可能性,提出即便有所罗列的七种情形,在有相反证据的情况下,也不能“认定行为人明知他人利用信息网络实施犯罪”。
第二个阶段是针对推定规则的纠偏阶段,这主要体现在“2020年会议纪要”第4条。针对“两卡”出租出售行为,“2020年会议纪要”第四条除了强调需要客观上多次租售行为之外,还特别强调结合其认知能力、既往经历、生活环境、交易对象等情况来认定行为人“明知他人利用信息网络实施犯罪”。该条款一方面强调要结合犯罪嫌疑人、被告人其它情况加以认定;另一方面强调对于犯罪嫌疑人提出的主观明知方面的辩解,要高度重视、认真查证、综合认定。对于出租、出售信用卡达不到多次、多张的,认定构成犯罪要特别慎重。这一规定可以看做是对“帮信罪解释”所设定明知推定规则的微小的纠偏,提醒办案人员对“帮信罪解释”第11条不能简单的客观归罪。与此同时,也要注意这一限定仅仅集中在“两卡”的租售行为这一类特殊情形,而并没有扩展到帮信罪其余的情形之中。
第三个阶段是综合认定要求与推定扩展并存的阶段,主要体现在2021年最高人民法院、最高人民检察院和公安部联合颁布的《关于办理电信网络诈骗等刑事案件适用法律若干问题的意见(二)》(以下简称“电诈意见(二)”)第8条。首先,该条款特别强调:“认定刑法第287条之二规定的行为人明知他人利用信息网络实施犯罪,应当根据行为人收购、出售、出租前述第七条规定的信用卡、银行账户、非银行支付账户、具有支付结算功能的互联网账号密码、网络支付接口、网上银行数字证书,或者他人手机卡、流量卡、物联网卡等的次数、张数、个数,并结合行为人的认知能力、既往经历、交易对象、与实施信息网络犯罪的行为人的关系、提供技术支持或者帮助的时间和方式、获利情况以及行为人的供述等主客观因素,予以综合认定。”与第二阶段相比,这一阶段一方面更为明确提出对行为人“明知他人利用信息网络实施犯罪”要根据主客观因素予以综合认定;另一方面这种综合认定要求涵盖的范围主要还是指收购、出售、出租信用卡、电话卡、银行账号等犯罪(以下简称“两卡类”犯罪)。如果说第二阶段还仅仅是一种纠偏,那么第三个阶段则是明确提出一种新的综合认定要求。由此产生了综合认定要求与第一阶段的推定规则之间关系如何处理的问题。耐人寻味的是,“电诈意见(二)”在提出综合认定要求的同时,还进一步援引“帮信罪解释”第11条第(七)项对明知推定的范围进行了进一步的扩张。“电诈意见(二)”第8条第二款提出“收购、出售、出租单位银行结算账户、非银行支付机构单位支付账户,或者电信、银行、网络支付等行业从业人员利用履行职责或提供服务便利,非法开办并出售、出租他人手机卡、信用卡、银行账户、非银行支付账户等的,可以认定为《最高人民法院、最高人民检察院关于办理非法利用信息网络、帮助信息网络犯罪活动等刑事案件适用法律若干问题的解释》第11条第(七)项规定的‘其他足以认定行为人明知的情形’。但有相反证据的除外。”
第四个阶段是综合认定进一步强化的阶段,主要体现在“2022年会议纪要”第1条。该条款除了强调对“明知”的认定应该综合认定之外,还明确强调要坚持主客观相一致原则。首先,从正面角度强调认定“明知”要坚持主客观相结合加以综合认定。“2022年会议纪要”第1条提出:“认定行为人是否‘明知’他人利用信息网络实施犯罪,应当坚持主客观相一致原则,即要结合行为人的认知能力、既往经历、交易对象、与信息网络犯罪行为人的关系、提供技术支持或者帮助的时间和方式、获利情况、出租、出售‘两卡’的次数、张数、个数,以及行为人的供述等主客观因素,同时注重听取行为人的辩解并根据其辩解合理与否,予以综合认定。”其次,从反面角度强调“司法办案中既要防止片面倚重行为人的供述认定明知;也要避免简单客观归罪,仅以行为人有出售‘两卡’行为就直接认定明知。”最后,特别值得关注的是,“2022年会议纪要”为了帮助办案人员认定“明知”也罗列了七种具体情形,但与“帮信罪解释”不同的是,这七种情形即便得以认定也不能直接得出“明知”的结论,而是还要综合全案证据来对是否构成“明知”做出判断。从正反两方面以及具体情形的法律效力比较中可以看出,第四阶段“2022年会议纪要”已经比较明显的与2019年确立的明知推定规则有所区分了。但需要注意的是,“2022年会议纪要”主要适用的是“两卡”类犯罪,而不适用于其它帮信类犯罪行为“明知”的认定。
通过前述四个阶段的梳理,可以看出我国对于帮信罪主观明知要件认定规则的复杂性。这种复杂性主要体现在以下几个方面:首先,从纵向角度看,有关帮信罪“明知”要件的认定规则是处在动态变化过程中的,而且这种动态变化是在2019-2022年这四年期间快速变化的,这种快速变化性为准确理解“明知”认定规则带来巨大的挑战;其次,从规则类型来看,有关“明知”认定规则至少先后出现推定规则与综合认定规则两种类型,而且这两种规则在适用案件类型范围、法律效力以及变化方面存在着彼此交错的复杂关系。在这种两类规则并存的情况下,如何理解两者之间的关系以及两者在司法实践中如何适用都是需要直面的问题;再次,一般性帮信罪与特殊的“两卡类”犯罪行为适用不同的标准。帮信罪明知认定规则的复杂性还在于在一般性的帮信罪与特殊的“两卡类”犯罪行为之间又出现两种不同的认定标准。对于一般的帮信罪来讲,主要存在明知推定规则;而对于“两卡类”犯罪行为,从一般意义上主要是从主客观相结合标准发展到“主客观相一致”的综合认定要求,但在特定情况下(如收购、出售、出租单位银行结算账户)又允许通过推定的方式来认定明知要件。这种一般与特殊两类犯罪行为对明知的不同认定标准之间的交错性进一步加剧了帮信罪明知认定规则的复杂性。
正如一些学者所言,司法者也意识到了帮信罪适用的泛化倾向,并意图通过出台规范的方式予以纠正。正因为如此,针对帮信罪明知认定问题,最高司法机关从司法解释层面在短短三四年时间里频频出台与“明知”认定相关的规范,甚至前后转换不同的规则类型以回应这种泛化风险。但从近年来帮信罪案件数量的持续高位来看,这种回应是否有效是需要反思的。一定程度上,正是帮信罪明知认定规则的快速变迁性、规则类型多元性以及一般与特殊帮信罪适用标准的交错性导致对其内涵、性质以及法律定位等问题存在巨大争议,亟待从理论层面来进一步澄清。
二、帮信罪明知认定规则的规范定位与理论澄清
要对帮信罪明知认定规则进行全面准确的把握,需要从理论层面澄清以下两个核心问题:(1)“帮信罪解释”第11条是推定规则吗?(2)一般帮信罪所适用的明知认定规则(“帮信罪解释”第11条)与“两卡类”犯罪行为所适用的明知认定规则(综合认定要求)之间是什么关系?近年来学界在明知认定规则的争议很大程度上也是围绕这两个问题展开的。事实上,这两个问题彼此之间都是相关的,反映的是同一个问题,也就是作为整体的明知认定规则的规范定位的不同侧面。以下将以两个问题为线索逐一展开讨论。
(一)“帮信罪解释”第11条是推定规则吗?
要回答这一问题就需要回到推定规则的核心特征与构成要求上来。有关推定的学理争议非常之多,但由于这不是本文关注的重点,所以主要以学界存在较多共识的学理来展开论述。所谓推定是指在事实认定过程中,从某一事实(基础性事实)与另一事实(推定性事实)之间建立起一种特定连接关系的一种事实认定机制。这一事实认定机制与证明所运用的推论并不相同,属于一种证明的中断。一般认为,推定主要以法律规定的方式存在,其核心在于将证明主题切换为某一基础性事实以消除推定事实的证明困难。从其核心要义来说,推定机制的根本性特征在于降低承担证明责任一方证明的难度。因为在推定机制中,基础性事实与推定性事实之间的连接关系固然具有一定的经验推论做基础,但这种经验推论的盖然性低于法定的证明标准要求,主要是因为法律所设定才实现两者之间的连接。因此,推定是允许相对方反驳的,不允许反驳的推定一般被视为法律拟制,而不作为推定处理。
从推定的机理来看,“帮信罪解释”第11条有关明知认定的规则显然属于推定,而且属于推定中的容许性推定。按照基础性事实一旦被证明之后是否必然导向推定性事实,可以将推定区分为强制性推定和容许性推定。强制性推定要求必须在证明基础性事实后认定推定性事实,除非被告提出了一些证据来反驳这两个事实之间的推定关系;而容许性推定则是允许但不要求事实认定者必然从基础性事实的证明中推断出推定性事实。由于基础性事实与推定性事实之间的连接没有像强制性推定那样强,因此容许性推定也被称为“虚弱的”推定。第11条中“为他人实施犯罪提供技术支持或者帮助,具有下列情形之一的,可以认定行为人明知他人利用信息网络实施犯罪,但是有相反证据的除外”属于典型的容许性推定,具备推定的基本构成要素。该条款在所列举的情形(基础性事实)与行为人明知他人利用信息网络实施犯罪(推定性事实)之间设定了一种连接关系,只要证明了存在所列举的情形,便可以认定行为人明知。尽管这种连接看起来是虚弱的,但从另一个角度来看,该条款其实也是一种授权性条款,授权事实认定者在基础性事实被证明的情况下便可以认定推定性事实。增加事实认定者的裁量权并不会因此改变该条款的法律效力。这就好像与绝对排除规则相比,裁量排除规则尽管赋予了事实认定者一定的裁量权,可能会在一定程度上削弱排除的力度,但并不会因此改变裁量排除规则的排除功能一样。客观上说,承担证明责任一方的证明负担还是减轻了,而被告人所承担的被定罪风险相应增加了。特别是考虑到办案人员在帮信罪认定方面存在自身的职业利益,像此类案件更容易出成绩等,这也导致了办案人员在运用此类授权性条款时更容易倾向于入罪。正如一些学者所言,在“帮信罪解释”第11条出台之前,“司法者依据经验法则,对于具有规定情形的行为人,仍然可以认定明知。只是受限于办案风险和压力,主观上不愿、也不敢认定‘明知’”。从这一点来说,就可以理解为什么在2019年“帮信罪解释”颁布之后,帮信罪司法适用急剧上升,因为其定罪难度被显著降低了。
有些学者认为容许性推定尽管形式上无限接近于推定,但并不是真正意义上的推定。一种观点认为第11条实质就是“依据间接证据进行推理获得事实的过程”,属于推论规则。另一种观点认为此类容许性推定规则更多的属于注意规定,也就是指刑法已作基本规定的前提下,提示司法工作人员注意,以免司法人员忽略的规定。这上述观点可以从以下两个角度来探讨。首先,第11条是否是推定的关键不在于学者从应然层面来判断该规则是否“应该”是推定规则,而更多的应该立足于实然层面上看司法人员如何应用该规则。该司法解释的起草者已经明确将其确认为“明知”的推定规则,这种观点必然从根本上影响一线的司法裁判者。其次,需要注意第11条与真正意义上“注意事项”的区别。如前所述,这种容许性推定确实在一定程度上降低了认定“明知”要件的门槛,增加了被告方被定罪的风险,而不仅仅只是“注意规定”。“2022年会议纪要”帮助办案人员认定“明知”所罗列的七种具体情形是这些学者所说的“推论规则”和“注意事项”。为此,可以将第11条与“2022年会议纪要”第1条第二款所罗列的七种事项条款进行比较,就会发现两者之间的差异。
首先,两者用语完全不同。第11条的用语是“具有下列情形之一的,可以认定行为人明知他人利用信息网络实施犯罪”,而“2022年会议纪要”第1条第二款的用语是“可着重审查行为人是否具有以下特征及表现,综合全案证据,对其构成‘明知’与否作出判断”。前者明显是授权性的,在基础性事实(“下列情形”)与推定性事实(“行为人明知”)之间确立了非常明确的连接。而后者则仅仅是提示性的,其功能主要是提醒办案人员在认定“明知”要件时要着重审查所列情形,与“明知”要件之间的关系明显要削弱许多。其次,在是否需要考虑全案其它证据方面存在显著差异。第11条的涵义是只要具有所列情形之一的,便可以认定“明知”要件,并不需要再考虑全案其它证据。而“2022年会议纪要”第1条则是要求在审查所列情形之后,还需要综合全案证据,在此基础上才能对“明知”要件成立与否加以判断。从两者对比来看,除了证明所罗列的情形(基础性事实)之外,“2022年会议纪要”第1条还需要有更多的其它证据才能足以认定“明知”要件。从这一点来看,“2022年会议纪要”第1条对“明知”要件证明的证据要求明显要高于“帮信罪解释”第11条。这也反过来说明“帮信罪解释”第11条并不是所谓的“间接证据”推论,因为间接证据推论所适用的证明标准就是排除合理怀疑标准,而第11条对证据的要求是显著低于这一标准的。再次,两者对事实认定者的效力完全不同。“帮信罪解释”第11条是授权性的事实认定规则,授权事实认定者在满足相关条件情况下即可对“明知”要件加以认定。“2022年会议纪要”第1条第二款则是提示性的判断规则,这种提示仅仅是建议性的“可着重审查”,因此对于事实认定者影响非常有限。最后,两者所罗列的情形在具体程度上也存在显著不同,“2022年会议纪要”第1条第二款所罗列的七种情形明显比“帮信罪解释”第11条所罗列的七种情形要具体得多。
表1“帮信罪解释”第11条与“2022年会议纪要”第1条第二款比较
(二)“帮信罪解释”第11条与综合认定要求之间是什么关系?
从2019年“帮信罪解释”第11条的容许性推定规则到2021年“电诈意见(二)”第8条所规定的综合认定要求,有关“明知”的认定规则正在发生着变化。有些学者认为,这一过程实际上是从推定规则到综合认定要求的转变,并据此认为“综合认定对推定规则的适用具有限制和规范作用,在符合推定情形时,依然要用综合认定对推定的作出加以检验”。在认同“帮信罪解释”第11条为可反驳的容许性推定这一点来说,这一观点无疑与本文是一致的。但在2021年“电诈意见(二)”颁布之后,有关“明知”要件的推定规则是否为综合认定所限制和规范,则是需要进一步探讨的问题。
首先,推定与综合认定之间是两种性质完全不同的事实认定模式。“综合认定”作为一种证明方法主要用于缓解网络犯罪定量证明困难问题。“综合认定”通过不强求印证、不苛求“证据确实、充分”、无须查清被害人等方式来减轻指控方的证明负担。但当综合认定方式用于证明“明知”这一要件时,其内涵与先前用于证明网络犯罪数额的综合认定并不相同。按照“电诈意见(二)”第8条规定,所谓综合认定要求“根据行为人收购、出售、出租前述第七条规定的信用卡、银行账户、非银行支付账户、具有支付结算功能的互联网账号密码、网络支付接口、网上银行数字证书,或者他人手机卡、流量卡、物联网卡等的次数、张数、个数,并结合行为人的认知能力、既往经历、交易对象、与实施信息网络犯罪的行为人的关系、提供技术支持或者帮助的时间和方式、获利情况以及行为人的供述等主客观因素,予以综合认定。”这其中既有主观证据也有客观证据,既有与“明知”要件直接相关的行为人供述,也有不那么相关的行为人既往经历、与实施信息网络犯罪的行为人的关系等。因此,此处的综合认定其实是充分取证背景下的证明方式,并不具有先前那种综合认定的简化证明功能。因此,“电诈意见(二)”的综合认定要求其实就是一种证明方式,综合认定要求所罗列的主客观证明对象仅仅是一种指引性功能,控方同样要承担将“明知”要件证明至排除合理怀疑程度的证明责任。而推定则是一种证明的中断,会减轻控方证明负担进而增加辩方被定罪的风险,两者性质并不相同。如果推定之后的事实认定还需要通过综合认定加以限制和认定,那么先前的推定方式也就完全失去了存在的意义。
其次,对于帮信罪明知要件认定来说,推定与综合认定两者所适用的范围并不相同。从法律效力来看,两个规范都依然属于生效性规范,在性质上均属于司法解释或司法解释性文件,并没有明显的高下之分。从两者规范的对象来看,根据“帮信罪解释”第11条规定,一般帮信罪“明知”要件似乎是通过明知推定规则来加以解决,而“两卡”类犯罪这一类特殊的帮信罪则是通过综合认定要求来加以认定。这样就呈现出了一个类似于“白马非马”的规范适用悖论:也就是作为一般案件的帮信罪案件在明知认定上所适用的推定标准无法适用于“两卡”类犯罪这一类特殊的帮信犯罪。之所以会出现这样一种悖论,根本上还是因为对帮信罪明知认定的推定规则与综合认定要求之间的关系没有理清楚,需要从帮信罪整体控制这一角度来重新审视这两类认定规则之间的关系。
再次,2021年“电诈意见(二)”提出综合认定要求的同时,还进一步援引“帮信罪解释”第11条第(七)项对明知推定的范围进行了进一步的扩张。这就使得“帮信罪”明知认定规则进一步复杂化。“两卡类”犯罪有相当一部分犯罪行为被单独拿出来,其行为明知的认定可以适用“帮信罪解释”第11条的推定规则。之所以这样处理是因为其所列举的情形相比于一般的出租、出售“两卡”行为在明知方面具有更为坚实的经验基础。例如,电信、银行、非银行支付机构的从业人员,如果利用其履行职责或提供服务的便利,非法开办并出售、出租手机卡、信用卡的,可以直接认定其具有明知故意。这主要考虑这些从业人员相比于一般社会公众来说理应具有更强的业内知识和防范意识,在此情况下从事相应的犯罪行为很难用“不知”来作为借口。但这样一来,“电诈意见(二)”中的推定规则似乎成为了“两卡”类犯罪“明知”要件综合认定要求的例外情形,而“两卡”类犯罪“明知”要件综合认定又作为一般性帮信罪所适用的推定规则的例外情形,从而构成了一幅例外之例外的奇特情景。
综上所述,有关“帮信罪解释”第11条与综合认定要求关系目前存在的两种观点都是趋于将两者融合在一起。一种观点是将“帮信罪解释”第11条理解为“推论规则”或“注意规则”,其结果就将与综合认定要求没有实质差别;另一种观点则是用综合认定要求作为对推定规则的进一步要求。但共同问题是:一方面,其立论都忽略了一线司法人员对相关条款的实际立场;另一方面,两者都对“帮信罪解释”第11条与综合认定要求两者关系的复杂性关注不足,导致司法实践帮信罪明知认定过程中容易出现“以推定为原则,以综合认定为例外”的基本框架。在这种基本框架下,推定规则的适用成为基本原则,控方的证明难度被大幅降低,“明知”要件认定难度大幅降低,帮信罪认定的泛化也就事所必然了。
三、帮信罪明知认定泛化的制度问题
帮信罪明知认定规则之所以出现如此复杂图景,其根源还在于对帮信罪的治理缺乏一个整体的基本思路,完全依赖不同的社会情形通过短时间内快速出台司法解释文件来应对帮信罪的治理需求。办案部门在短短四年期间,以司法解释、司法解释性文件、会议纪要等不同的规范形式在推定规则、综合认定要求、注意规则等多种规范类型之间转换腾挪,体现了办案部门在帮信罪“明知”要件认定上的用心。但这种短期内快速回应的方式也导致了在帮信罪主观认定规则设定方面存在诸多偏颇之处,需要从宏观和微观层面对当前规则存在的问题进一步检视。
(一)宏观层面上的泛化问题
从宏观层面上说,帮信罪明知认定的入罪泛化是由于其整体性的规范结构所引起的,这样一个规范结构没有得到根本性改变之前,明知认定的入罪泛化问题便会一直存在下去。正因为如此,即便在2020年之后通过三个司法解释文件不断强化对综合认定的要求,帮信罪的定罪人数一直处于居高不下的高位运行状态。帮信罪明知认定规则的规范结构如下图1所示,在实践层面上逐渐形成了“以推定为原则,以综合认定为例外”的基本格局,在这样一个基本格局之下,推定规则成为认定帮信罪明知要件的基本路径,甚至在一定程度上涵盖了综合认定规则等其它规则。
如果将“帮信罪解释”第11条放到整个帮信罪制度发展脉络中来审视的话,可以发现当前格局的形成主要基于以下三方面的原因:首先,“帮信罪解释”第11条本身的用语与语境。第11条被看作是对《刑法》第二百八十七条之二中“明知他人利用信息网络实施犯罪”的解释,但该条款仅仅提交了推定规则,没有提及其它用来认定“明知”的规则。这样一种方式会令人误解第11条就是用于认定帮信罪“明知”要件的最核心规则,也因此容易将推定规则视为认定帮信罪“明知”要件的基本原则;其次,“帮信罪解释”第11条的兜底条款及其适用方式为明知推定规则的泛化提供了进一步条件。第11条所列的第七种情形是“其他足以认定行为人明知的情形”,这样一个开放结构就为办案人员提供了一个巨大的裁量空间。办案人员可以据此将那些未被前六种情形所涵盖但被其认为“足以认定行为人明知的情形”来作为推定“明知”的情形。这样一个开放结构使得“明知”推定规则成为认定帮信罪“明知”要件基本规则成为可能。最后,“综合认定要求”一直被局限在“两卡类”犯罪,容易造成帮信罪的定罪是以推定为原则、以综合认定为例外的错位思路。如前所述,2020年之后颁布的“电诈意见(二)”和两个会议纪要尽管逐步形成了综合认定要求,但都将该要求限制在“两卡类”犯罪行为中。这种处理方式进一步固化了将综合认定作为帮信罪明知认定的例外规则,仅仅局限在“两卡类”案件这一特殊帮信罪情形中。
图1 帮信罪明知认定规则的实然状态
为了实现打击网络犯罪的刑事政策,避免帮信罪变成休眠的僵尸条款,就需要克服“明知”要件认定上的困难。但在“明知”要件证明困难克服方面,推定条款的引入属于“重药”,不能轻易使用,尤其在刑事案件中。因为它会在一定程度上降低控方证明难度,增加被告方的定罪风险,与刑事诉讼法的无罪推定原则存在潜在的冲突。因此,从制度原理角度来说,只有在具有必要的重大刑事政策理由的情况下,才能在刑事诉讼中引入推定规则。一旦迫不得已确实需要在刑事诉讼中引入推定,也应该将其作为无罪推定下的例外情形。为了解决帮信罪明知认定上的困难,2019年“帮信罪解释”引入了推定规则,并且通过兜底条款等方式使推定适用的范围覆盖到所有帮信罪明知认定问题上,从而为帮信罪认定及其扩张铺平道路。除此之外,由于混淆了“帮信罪解释”第11条与后续综合认定要求,还可能带来一种反向效应,导致推定适用的扩大化。例如,司法实践中由于混淆了“帮信罪解释”第11条所设定的推定和“2022年会议纪要”第1条第二款所罗列的七种情形,将后者也归为推定的情形。导致司法实践中常常以行为人有出售、出借两卡的行为就直接认定其“明知”,从而造成明知认定的泛化,进一步降低了帮信罪案件的入罪门槛。
(二)微观层面上的泛化问题
第一,除了作为推定所带来的证明难度的降低之外,在微观层面上,目前明知推定规则本身还存在以下三个潜在的泛化风险点。首先,作为证明对象的基础性事实本身的抽象性与模糊性。在刑事推定中,将基础性事实的证明至排除合理怀疑是推出推定性事实的前提条件,也是确保推定性事实与客观真相相符合的保障条件之一。但目前第11条所列举的基础性事实事项中还有多个事项存在抽象与模糊之处。例如,目前在司法实践中被援引最多的属于第三种情形“交易价格或者方式明显异常的”。但“明显异常”本身就存在较大的模糊性,相对比较容易入罪。其次,对基础性事实的证明尚未达到排除合理怀疑的程度。“帮信罪解释”第11条所列七个事项作为基础性事实可能由于前述所述的抽象性和模糊性,从而导致对这些基础性事实的证明再次采用推定的方式,从而形成了事实上的二次推定问题。再次,对被告人一方反驳设定过高的证明标准。“帮信罪解释”第11条目前规定了被告方反驳的权利,但没有明确被告应该将反驳性事实证明到何种程度。司法实践中,由于法官事后视角等原因,容易导致对被告方反驳性事实证明标准提出过高的要求。美国证据法学家塞耶曾经用气泡爆炸理论来形容推定所创设的基础性事实与推定性事实之间的脆弱效力,认为其一旦遇到相反的证据就会像气泡一样爆泡。因此,反驳证据一般只需要达到优势证据的标准即可。
第二,综合认定要求的模糊性也潜藏着一些风险点。综合认定作为一种事实认定的新方式显示出非常强的包容性,将作为直接证据的供述和作为外围间接证据的其它证据都包含在内。但这种包容性的视角一定程度上也潜含着模糊化的风险。首先,综合认定的整体主义倾向容易被泛化为无所不包,削弱了证据能力规则对证据的审查功能。在达马斯卡看来,整体主义意在强调单项证据的证明力无法游离于证据的整体判断,一项材料的证明力源于所有已输入信息材料的相互作用。需要注意的是,这种整体主义主要是适用于对证据证明力的评价,其前提是这些证据都已经具备了相应的证据能力。但综合认定要求中,所涵盖的证据范围更广,有些证据其实已经在证据能力方面存在问题。由于综合认定要求主要着眼于证据体系整体,因此,对个体证据的关注可能相对不足,作为个体的证据本身的证据质量缺陷可能被遮蔽起来。例如,一些地区的调研显示,“帮信罪”涉案犯罪嫌疑人受教育程度普遍较低,初中以下居多,其中小学文化及文盲半文盲又占多数,在这种情况下犯罪嫌疑人/被告人的供述在多大程度上是自愿而又明智是需要讨论的。其次,综合认定所包含的内容并不明确。例如“2020年会议纪要”第4条规定:“实践中,对于多次出租、出售信用卡或者出租、出售多张信用卡的,结合其认知能力、既往经历、生活环境、交易对象等情况”,可以认定行为人明知他人利用信息网络实施犯罪。该条款中“既往经历”“生活环境”等都是很抽象、很模糊的概念,这些概念到底包含什么内容相对来说非常含糊。另外,“等情况”本身更是一个开放性的用语,其所包含的内容更是不甚清楚,容易导致综合认定的范围被不当扩张。
第三,对于明知对象是什么仅仅是一种概括的认知,实践中可能被扩大解释。“明知他人利用信息网络实施犯罪”这句话指向“明知”的对象是“他人利用信息网络实施犯罪”,但这种认知仅仅被视为一种概括的认知,并不需要被告人明确知道他人利用信息网络所实施的具体犯罪行为。但这种概括的认知在司法实践中常常会在两个方面被泛化。一方面,“明知”可能被解释为“可能知道”。尤其是前述综合认定将“既往经历”、“生活环境”等外围证据包含在内,更容易导致办案人员从这些外围证据来认定“可能知道”。另一方面,“明知”的对象是他人利用信息网络“实施犯罪”,但在司法实践中可能被泛化解释为所有的违法情形。
四、帮信罪明知认定规则的优化路径
在轻罪治理逐渐成为社会各界关注的背景下,帮信罪的持续高位运行已经成为需要重视的问题,而其中帮信罪明知认定规则的优化又是回应这一问题的重要抓手。如前述所论证的,帮信罪明知认定的泛化既有宏观规范结构的问题,也有微观层面具体制度的问题。因此,对帮信罪明知认定规则的优化需要从以下多个角度来对既有规则做进一步调整。
第一,在宏观思路上,明知认定规则基本格局应该加以纠偏与重塑,逐渐形成以综合认定为原则,以推定为例外的基本格局。如前所述,明知认定规则已经逐渐形成了“以推定为原则,以综合认定为例外“的基本格局”。在这样一个基本格局下,“帮信罪解释”第11条成为认定“明知”要件的基本规则,容许性推定规则成为授权办案人员对被告主观明知要件加以认定的核心条款。后续的司法解释和会议纪要尽管有意识地将主客观相一致和综合认定要求引入到认定“明知”要件的视域之中,但主要局限在“两卡类”犯罪中。考虑到司法实践中帮信罪案件认罪认罚的比例已经占到九成以上,也就是绝大部分案件都有被告人认罪口供作为基础,认定“明知”要件的难度其实已经大大降低。剩下的小部分案件如果还采用推定方式降低主观明知证明难度,对于那些不愿意认罪认罚的、可能确实存在无罪情形的被告人并不公正。因此,应该从体系化的角度对明知认定规则进行整体的考量,将综合认定规则与推定规则进行有机的衔接。在宏观层面上,应该将综合认定要求逐渐作为认定帮信罪主观明知的基本规则,也就是回归刑事法治的基本要求,将证明手段作为认定帮信罪主观明知的底层路径。与此同时,将推定作为适用于认定“明知”要件的例外情形,对允许推定的情形进行明确的限定。
第二,在具体实现路径上,要将综合认定要求提升作为认定帮信罪明知要件的基本规则并对其做进一步的优化。综合认定作为一种事实认定方式比起印证方法能够将那些无法纳入视野的经验法则等背景性知识引入到事实认定之中,但也存在模糊化和抽象化的风险。为此,首先应该将综合认定要求纳入整个刑事证据规范体系视野之中,强化对综合认定所包含证据之证据能力的审查,避免因为综合认定的包容性而削弱对个体证据的把控。其次,应该对进入综合认定视野的信息做必要的限定,对综合认定要求中的“等情况”做进一步的明确,避免因为过度开放导致许多似是而非的信息进入到“明知”要件的认定过程中。最后,要进一步探索综合认定的基本标准,并且通过多种方式来对司法实践加以指导。综合认定作为一种整体性事实认定模式同样需要具体的标准来判断综合到何种程度可以达到“案件事实清楚、证据确实充分”的证明标准。为此,域外在整体主义事实认定模式方面做了许多探索,已经累积了一定的经验。例如,范科彭、马科尔等学者所提出的证据情景理论就指出,事实认定者应该使用涵摄性、独特性和融贯性等标准来对不同情景加以判断。类似标准的提出有助于指导裁判者对相对抽象、模糊的综合认定要求进行具体适用,应该加以必要的吸收借鉴。
第三,对于“帮信罪解释”第11条需要做进一步的优化。首先,将综合认定要求嵌入11条作为对认定明知要件的前提性条件,避免推定规则成为覆盖“明知”要件认定的主要规则;其次,应该避免在存在认罪供述存在的情况下再使用推定,对推定条款的适用必须建立在穷尽直接证据仍然无法证明的前提下。所谓明知推定,主要是指刑事诉讼被告人对某些犯罪构成要件的主观认知状态不够明确的情况下,根据一定的基础事实来确认其明知的推定。因此,在认罪供述存在的情况下,没有必要再对事实进行推定。更为重要的是,在帮信罪案件中认罪认罚类案件占据绝大部分的情况下,如果已经存在认罪供述,那么控方的证明难度本身已经被降低了,再适用推定规则,相当于双重降低难度,实际上对被告方存在重大错误定罪风险。最后,应该删除“帮信罪解释”第11条推定所列第七种兜底条款。如前所述,一定程度上说,该兜底条款使得该推定规则在适用范围上不断泛化得以可能。同时,该兜底条款的存在也与推定规范中对基础事实所要求的明确性相矛盾。
第四,在规范层面上,应当对有关帮信罪相关规范做进一步的整合,使之形成相对系统化的规范体系。目前有关帮信罪主观明知认定的相关规范来源众多、效力层次不齐,彼此之间存在潜在的冲突,易导致司法实践认定主观明知要件出现混乱,出现同一行为不同认定的问题。与此同时,以最高人民法院、最高人民检察院、公安部所属具体办案部门会议纪要的形式来认定主观明知认定问题也存在效力层次较低、法律权威不足的问题。为此,应该从整体层面上对帮信罪相关规范进行系统化整合。一方面,从司法解释层面来对帮信罪相关规范做进一步整合。从帮信罪相关规范来看,司法解释无论从出台机构还是从规范的法律效力层面,都要比会议纪要高。但2019年两高“帮信罪解释”出台明知要件的相关规定之后,很快又分别在2020年和2022年出台内容不同的会议纪要,易导致效力层级更低的“会议纪要”纠正了“帮信罪解释”这样的效力倒挂现象,应该予以纠正。另一方面,从规范类型来看,针对帮信罪的主观明知认定问题可以构建基本规则、例外规则以及指引性规则三个层次的规范群。其中,在基本规则层面,建立针对主观明知进行综合认定的基本规则,适用于大部分帮信罪主观明知认定情形;在例外规则层面,主要是针对具体情形下可以允许对帮信罪主观明知进行推定的相关规则(例如“帮信罪解释”第11条罗列的前6种情形);最后,针对像“两卡类”案件中主观明知认定确立指引性规则(例如“2022年会议纪要”第1条第二款)。